GEO5 Rock Stability program analyses the stability of rock slopes and walls for a specified type of failure, including a planar or polygonal slip surface or soil (rock) wedge. The main features of GEO5 Rock Stability program are:
Slip along the straight or polygonal slip surface
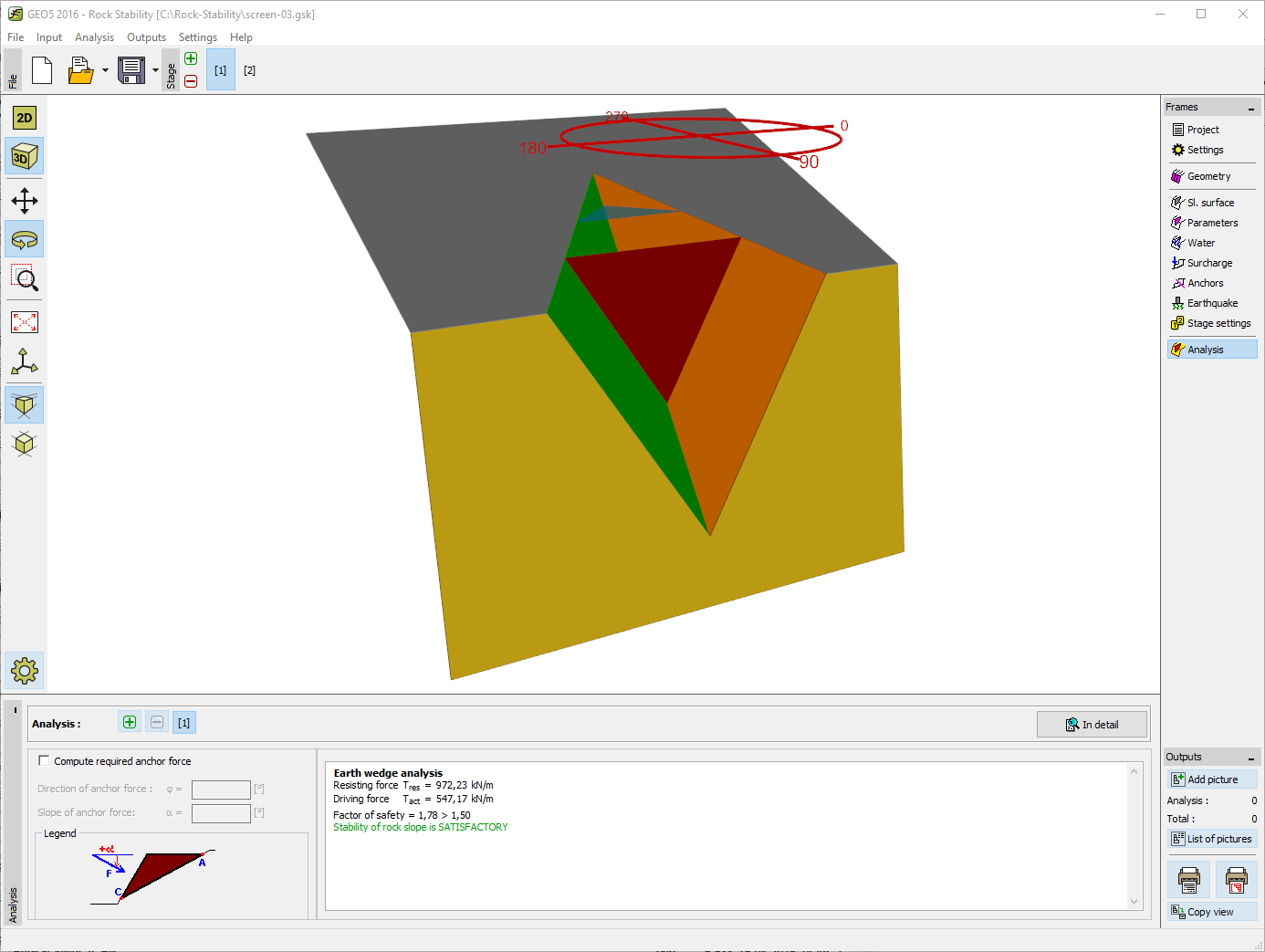
Slip of space rock wedge
Material models according to Mohr-Coulomb, Hoek-Brown, and Barton-Bandis
Smooth, undulated or stepped plane slip surface
Polygonal slip surface
Simple input of block geometry
Overhangs of the rock face for 3D wedge
An arbitrary number of surcharges (strip, trapezoidal, linear)
An arbitrary number of anchors
Modeling of water in joints and tension cracks, forces due to water on the (internal) slip surface
Earthquake effects
Stereographic projection (Markland“s test plot) for rock wedge
DCOdes aims to provide accurate and up-to-date information on various software products for our visitors.
We value your contribution to the software industry and would be happy to help you claim your listing and ensure that your product
is accurately represented on our platform.
If you represent a software provider company, we will give you access to manage all your company's listings that exist in our database.
All you have to do is: create a free account, claim your software and wait for our approval.
DCOdes uses third party cookies to improve our website and your experience when using it.
To find out more about the cookies we use, consult our Privacy Policy.